Центральный замок для "Таврии" с iButton

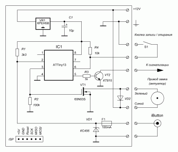
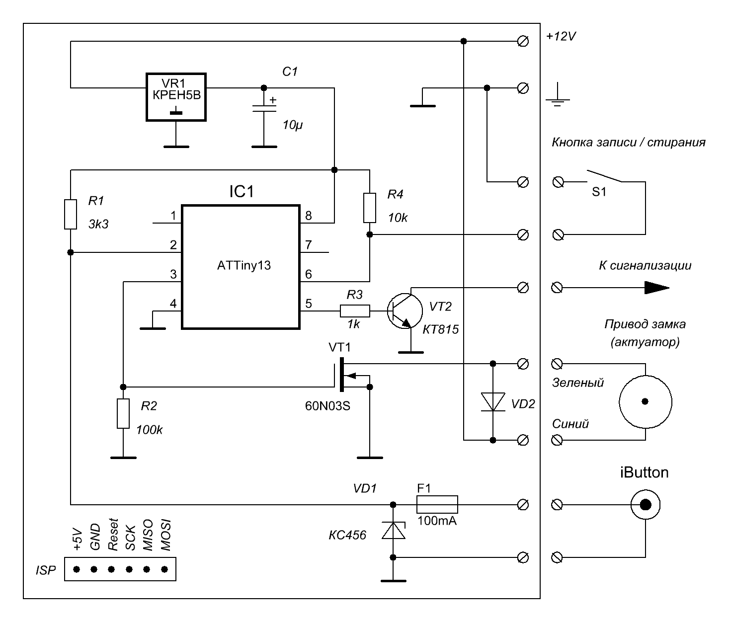
Поскольку в автомобиле "Таврия" есть возможность закрывать замок двери вручную, можно изготовить недорогой центральный замок с iButton DS1990C, работающий только на открывание. В этом случае можно применить в качестве ключевого элемента один мощный полевой транзистор, отказавшись от реле.

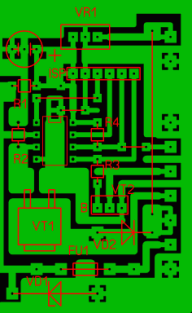
Замок построен на базе микроконтроллера ATTINY13A и использует для работы ключи iButton DS1990. Конструктивно замок размещен в корпусе картриджа от плоттера. Силовой транзистор в корпусе D2PAK размещен со стороны печатного монтажа. Подобные транзисторы в изобилии представлены на многих вышедших из строя материнских платах и видеокартах. Возможно применение других подобных транзисторов с допустимым напряжением сток-исток не менее 20В и открывающихся логическим уровнем.

Возможно применение в автомобиле как одного замка, так и двух одновременно - отдельно на каждую дверь, что более надежно. Считыватели можно изготовить самостоятельно из старых демонтированных личинок дверных замков. Массу к считывателю тянуть необязательно, но к двери необходимо, так как контакт двери с кузовом через петлю ненадежен. Для подключения к плате использованы клеммники с болтовыми зажимами, однако практика показала, что работать с ними неудобно, поэтому при повторении схемы лучше использовать разъемы. Постоянную кнопку записи/стирания можно не устанавливать, т.к. она нужна крайне редко.

Алгоритм работы замка следующий:

Предупреждение: данный замок никаких особых гарантий против взлома автомобиля не дает. Применяйте несколько защит одновременно!


Скачать прошивку
Последнее обновление: 2013-04-28 14:18:54 EEST